添加连接教程
在本课程中:
😎前提
如果尚未运行,请启动 SailWind Logic 并打开\SailWind Projects\Samples 文件夹中的 previewpart.sch 文件。
添加互连
要互连元件,请使用添加连接命令。每个新连接会自动分配系统生成的网络名称。
添加连接命令
添加元件后,您需要添加互连以完成原理图。要开始新连接,请点击👆管脚端点。连接线将附着在管脚上并跟随鼠标移动。
-
添加连接按钮
-
放大下方显示的区域

-
选择👉 U3 右侧的管脚 1
-
新连接端点附着后,水平移动鼠标到 U3 管脚 1 和 U5B 管脚 6 之间的中点。点击👆添加新拐角
-
移动鼠标并注意连接端点如何保持附着在鼠标上,当您沿对角线方向移动时会动态添加 90 度拐角
-
点击👆在 U5B 上方添加额外拐角
-
右键点击👆并选择👉删除拐角或按退格键删除最后添加的拐角
-
将鼠标定位在 U3 管脚 15 上并点击👆完成连接。右键点击👆并选择👉取消退出添加连接模式
修改连接
您可以使用移动或删除命令修改连接。
移动连接
使用移动命令将连接端点移动到另一个管脚。
-
移动模式按钮
-
未选择👉任何内容时,右键点击👆并选择👉选择👉连接
-
点击👆连接到 U3 管脚 15 的连接段中点。连接从管脚 15 脱离,连接端点附着在鼠标上,进入添加连接模式
TIP如果选择👉了 U3 或线段拐角而非 U3 管脚 15,请按 Esc 取消并重新选择👉
-
将路径移动到 U5B 管脚 6 并完成连接
-
点击👆工具栏上的选择👉按钮退出移动模式
删除连接
使用删除命令移除连接。
- 右键点击👆并选择👉选择👉连接
- 选择👉 U3 管脚 1 和 U5B 管脚 6 之间的连接
- 右键点击👆并选择👉删除
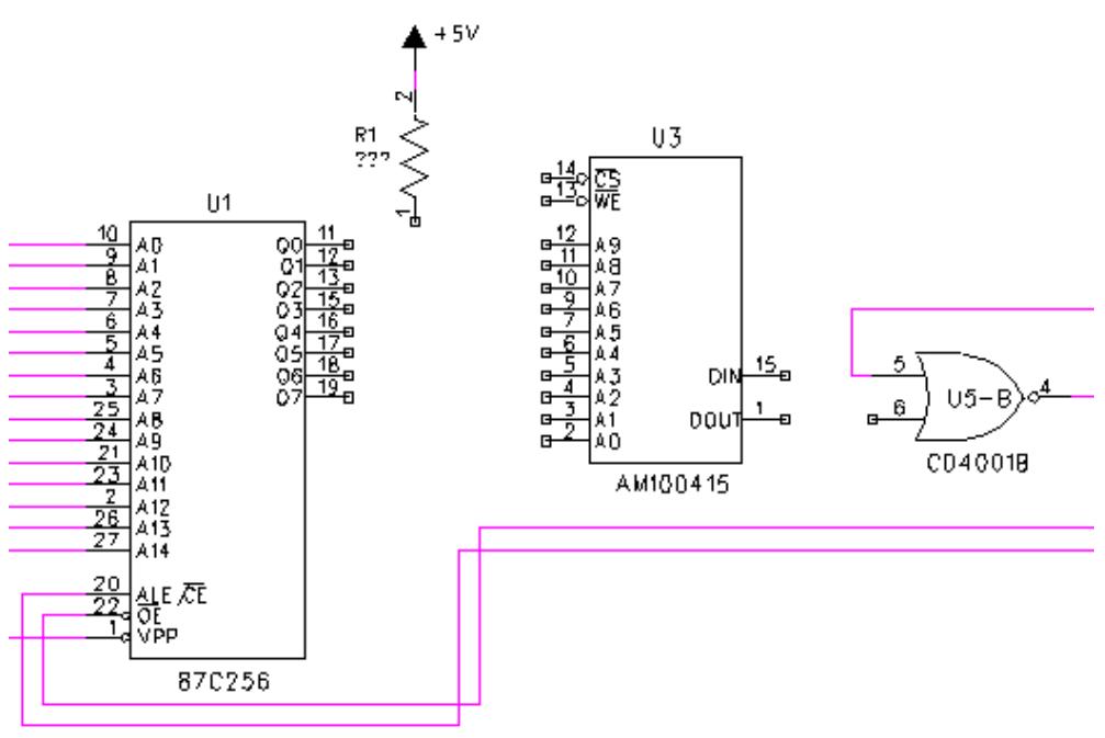
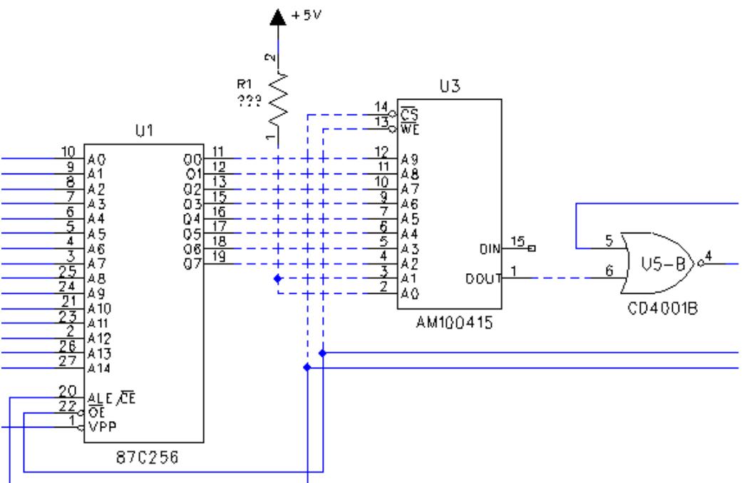
连接 U1 和 U3
使用上述程序中的添加连接、移动和删除命令,将 U3 连接到下图虚线所示的其他元件。

添加电源和地线连接
您可以使用相同的添加连接操作连接到电源或地线,但需要使用特殊符号终止连接。该符号表示连接到指定网络。
在元件编辑器中创建电源和地线符号。每个符号都有一个主符号,还可以有多个备用符号。此外,您可以将每个电源或地线符号(及其备用符号)与网络关联,并为每个符号指定自己的图形符号。这在原理图中有多个电源或地线网络时非常有用。
添加电源连接
要完成 U3 的连接,您需要将 U3 的管脚 15 连接到+12V 电源网络。
- 添加连接按钮
- 选择👉 U3 上的管脚 15
- 水平移动鼠标并点击👆添加新拐角
- 连接附着在鼠标上时,右键点击👆并选择👉电源。电源符号附着在鼠标上
选择👉备用符号
要将管脚 15 连接到+12V,循环切换备用电源符号直到出现+12V 符号。
-
特殊符号附着在鼠标上时,右键点击👆并选择👉备用,直到状态栏显示网络名称+12V
替代方法:按 Ctrl+Tab
管脚连接也会显示在状态栏中。
-
点击👆完成到+12V 的连接
连接电阻 R5 和 R2 到地线和电源
原理图上还有两个电阻需要连接电源和地线。
- 使用无模搜索命令 s(搜索)定位 R5。输入📝 sr5 并按 Enter
- 选择👉 R5 上的管脚 2。连接附着在鼠标上
- 右键点击👆并选择👉地线。地线符号附着在鼠标上
- 将符号定位在 R5 右下方并点击👆完成连接
- 输入📝 sr2 并按 Enter 定位 R2
- 选择👉 R2 上的管脚 2。连接附着在鼠标上
- 在添加电源连接前,必须启用网络名称显示以便电源符号放置在原理图上时可见。右键点击👆并选择👉显示 PG 名称
- 右键点击👆并选择👉电源将 R2.2 连接到电源
- 特殊符号附着在鼠标上时,右键点击👆并选择👉备用,或重复按 Ctrl+Tab 直到状态栏显示网络名称+5V
- 将符号直接定位在 R2 上方并点击👆完成连接
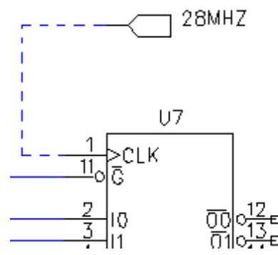
添加跨页连接
添加页间符号可在同一页或多页上的网络实例之间建立间接连接。页间符号的添加方式与电源和地线符号相同。
在本节中,您将添加一个页间连接(下图中虚线所示)。

- 输入📝 su7 并按 Enter 定位 U7
- 选择👉 U7 上的管脚 1
- 水平移动鼠标并点击👆在连接中添加拐角。将鼠标向上和向右移动到 U7 参考标志上方
- 右键点击👆并选择👉页间
- 右键点击👆并选择👉 X 镜像
- 点击👆放置页间符号
- 在添加网络名称对话框中输入📝 28MHZ,点击👆确定
- 不要保存文件副本
您已完成添加连接教程。
